必一(运动科技有限公司)官方网站-B·Sport
设为首页
|
收藏
|
搜索
首页
关于我们
历史沿革
必一运动简介
现任领导
组织机构
党的建设
组织机构
党建动态
统战工作
工会工作
专业建设
新闻学
网络与新媒体
汉语言文学
团队队伍
教授
副教授
讲师
人才培养
旗下产业
研究生教育
科学研究
员工动态
学术论坛
科研成果
研究机构
员工工作
员工组织
员工活动
特色品牌
关工委
社会服务
普通话测试
员工之家
设为首页
收藏
首页
新闻动态
通知公告
视频专栏
关于我们
历史沿革
必一运动简介
现任领导
组织机构
党的建设
组织机构
党建动态
统战工作
工会工作
专业建设
新闻学
网络与新媒体
汉语言文学
团队队伍
教授
副教授
讲师
人才培养
旗下产业
研究生教育
科学研究
员工动态
学术论坛
科研成果
研究机构
员工工作
员工组织
员工活动
特色品牌
关工委
社会服务
普通话测试
员工之家
培养方案
首页
人才培养
旗下产业
培养方案
正文
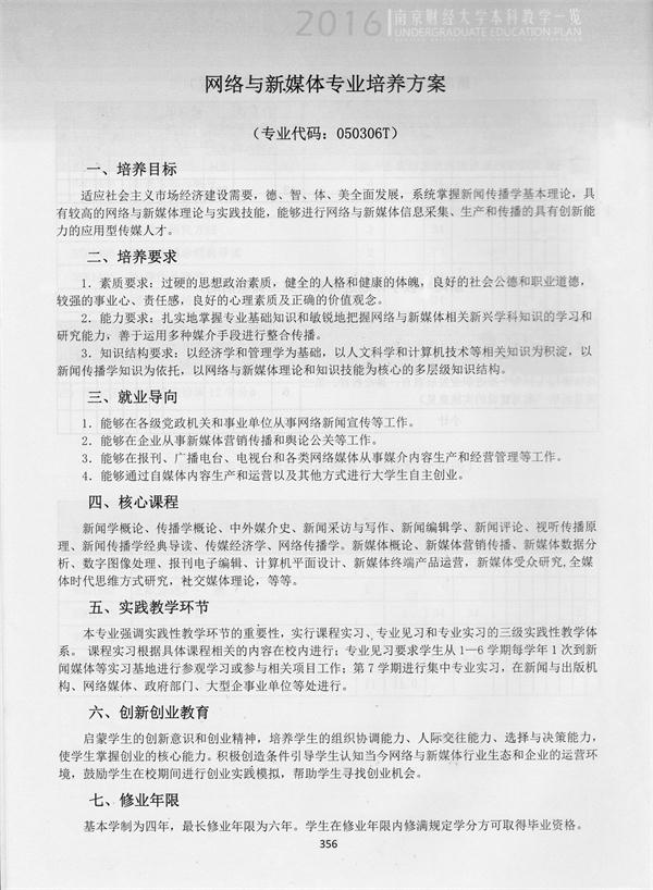
2016级、2017级网络新媒体专业培养方案
发布时间:2017-12-11 00:00:00 来源:党委宣传部 点击:
上一条:
新闻学专业培养方案(2020版)
下一条:
2016级、2017级新闻学(经济新闻方向)专业培养方案